三類醫療器械經營許可證注銷
2.具有與經營範圍和經營規模相適應的經營、貯存場所;
- 立即谘詢
-
全國服務熱線:
400-888-7587
400-888-7587
♛辦理條件/ Conditions
1.具有與經營範圍和經營規模相適應的質量管理機構或者質量管理人員,質量管理人員應當具有國家認可的相關專業學曆或者職稱;
2.具有與經營範圍和經營規模相適應的經營、貯存場所;
3.具有與經營範圍和經營規模相適應的貯存條件,全部委托其他醫療器械經營企業貯存的可以不設立庫房;
4.具有與經營的醫療器械相適應的質量管理製度;
5.具備與經營的醫療器械相適應的專業指導、技術培訓和售後服務的能力,或者約定由相關機構提供技術支持;
6.具有符合醫療器械經營質量管理要求的計算機信息管理係統,保證經營的產品可追溯;按照《醫療器械經營質量管理規範現場檢查指導原則》(食藥監械監〔2015〕239號)驗收合格。
政府官方原文鏈接:
http://www.gdzwfw.gov.cn/portal/guide/11440100MB2C91891K3440172017004
۞申請材料清單/ List of application materials
1.醫療器械經營許可證
2.經辦人授權證明
3.醫療器械經營許可注銷申請表
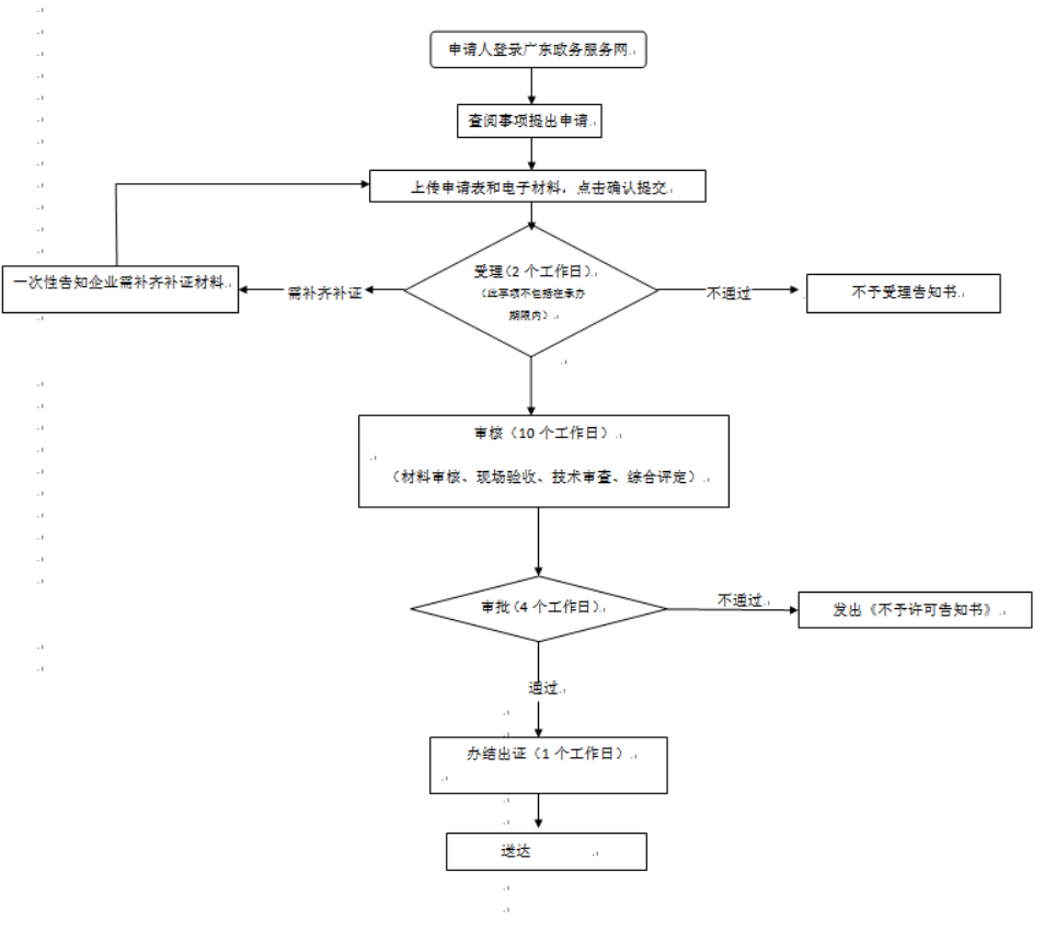
㉿辦理流程/ Processing process

❈廣東政務局服務承諾時間/ Service Commitment Time of Guangdong Government Bureau
名稱 |
解釋說明 |
時限 |
法定辦結時限 |
無 |
30(工作日) |
承諾辦結時限 |
自受理之日起,注銷審批在1個工作日內作出行政許可決定。 |
1(工作日) |
| 到現場次數 | 0次 |
✪辦理依據/ Processing basis
1. 法律法規名稱:《醫療器械監督管理條例》 依據文號:2017年國務院令第680號修訂第三十一條 |
2. 法律法規名稱:《醫療器械經營監督管理辦法》 依據文號:2017年國家食品藥品監督總局令第37號修訂第四條 |
〠金飛鷹相關服務/ Golden Eagle related services
●注銷條件確認 ●經營設施及經營場所要求提供 ●申報資料準備 ●申報資料遞交 ●第三方物流 ●經營軟件供方推薦 ●人員培訓 |
●現場檢查前預檢查 ●現場檢查後改善輔導 ●經營許可證進度跟蹤 |
〠結果樣本/ Results the sample
全麵解決您的研發、生產、驗收、營銷全流程問題
practical experience
2000多個二、三類醫械項目經驗沉澱,為你分配做過相同案例的實戰老師。
Professional translation
彙聚7大語種專業翻譯精英,多年醫械行業翻譯經驗,能準確翻譯專業名詞及用語。
Software development
強大的軟件研發團隊,已為集團研發出成熟的項目管理軟件,可提供軟件定製服務。
Group supply chain
嚴選數十個優秀的醫械行業服務機構,可為客戶推薦更實惠的醫械配套服務。
多次創造二三類高風險產品一次性通過的行業紀錄
項目狀態:已結案
項目輔導老師:李老師
項目狀態:已結案
項目輔導老師:車老師
項目狀態:已結案
項目輔導老師:王老師
項目狀態:已結案
項目輔導老師:黃老師