

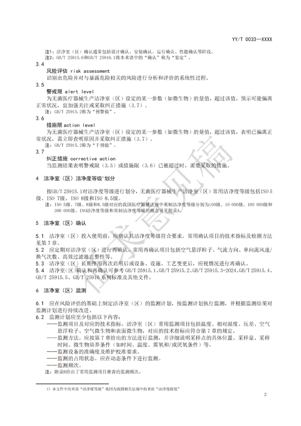
我們將《無菌醫療器械生產潔淨室(區)確認及監測要求》征求意見稿正文內容以圖片形式轉載如下:




信息來源:國家藥監局醫療器械標準管理中心
排版整理:金飛鷹藥械
醫療器械注冊谘詢認準金飛鷹
深圳:0755-86194173
廣州:020 - 82177679
四川:028 - 68214295
湖南:0731-22881823
湖北:181-3873-5940
江蘇:135-5494-7827
廣西:188-2288-8311
海南:135-3810-3052


我們將《無菌醫療器械生產潔淨室(區)確認及監測要求》征求意見稿正文內容以圖片形式轉載如下:




信息來源:國家藥監局醫療器械標準管理中心
排版整理:金飛鷹藥械
醫療器械注冊谘詢認準金飛鷹
深圳:0755-86194173
廣州:020 - 82177679
四川:028 - 68214295
湖南:0731-22881823
湖北:181-3873-5940
江蘇:135-5494-7827
廣西:188-2288-8311
海南:135-3810-3052