歡迎來到金飛鷹集團官網!

專注國內外醫療器械谘詢服務

注冊認證 · 許可備案 · 2022世界杯歐洲區賽程時間表 · 企業培訓

400-888-7587

0755-86194173、13502837139、19146449057

020-82177679、13602603195

四川:028-68214295、15718027946

湖南:0731-22881823、15013751550

公告通知

您的位置:首頁世界杯2022赛程时间表最新 公告通知

返回列表返回
列表

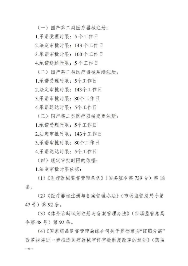
湖南藥監局發布《國產第二類醫療器械注冊審批實施規範》

#省市局動態


近日,湖南藥監局官網發布省本級行政許可事項清單(2023年版)及實施規範(2023年版),共包括《國產第二類醫療器械注冊審批實施規範第二、三類醫療器械生產許可實施規範》《藥品、醫療器械互聯網信息服務審批實施規範等共計36項實施規範,我們將其中《國產第二類醫療器械注冊審批實施規範轉載如下:


滑動查看下一張圖片

以上僅對國產第二類醫療器械注冊審批實施規範進行轉載,如需查看其他實施規範,請點擊文末“閱讀原文”

信息來源:湖南省藥監局

排版整理:金飛鷹藥械



往期精彩推薦

#

行業藍皮書發布!我國醫療器械企業去年營收約12400億元

#

最新!國家藥監局擬進一步加強醫療器械注冊人委托生產監管

#

《重組膠原蛋白敷料》等6項行業標準征求意見中!

#

廣東藥監局發布10項要點,落實醫療器械【委托生產】主體責任!

#

FDA會給醫療器械企業發注冊證書?警惕,這是假的!

#

※注意!有關醫療器械延伸檢查管理,廣東藥監局明確了!







醫療器械注冊谘詢認準金飛鷹

深圳:0755-86194173

廣州:020 - 82177679

湖南:0731-22881823

四川:028 - 68214295


常用查詢:
俄羅斯官網 ANVISA 加拿大官網 日本厚生勞動省 更多國外查詢>> 中華人民共和國香港特別行政區政府 中國台灣 中國醫療器械信息網 中華人民共和國國家衛生健康委員會 廣東省衛生和計劃生育委員會 廣東省藥品不良反應監測中心 廣東省質量技術監督局 廣州市食品藥品監督管理局 深圳市行政服務大廳 更多國內查詢>>
谘詢 谘詢

電話

400熱線

400-888-7587

深圳熱線

0755-86194173、13502837139、19146449057

廣州熱線

020-82177679、13602603195

微信

二維碼

微信公眾

二維碼

小程序

郵箱

企業郵箱

617677449@qq.com